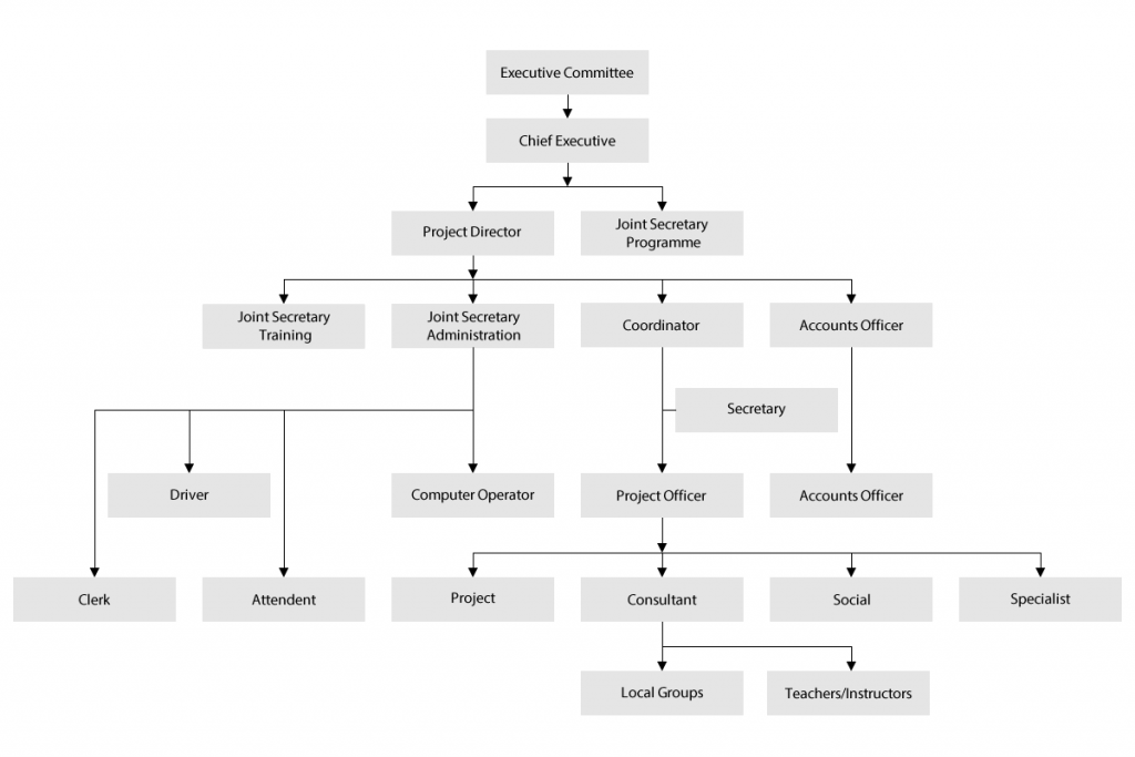
Organisational Structure